
“大飞机” 直接反映一个国家民用航空工业甚至整个工业体系的整体水平,随着运20、C919、ARJ21的成功研制,标志着我国在航空工业的发展潜力和制造业水平均跻身于世界前列。
大飞机是庞大而复杂的飞行器系统,它由航电系统、飞控系统、环控系统、无线电系统、整机制造、高升力系统、液压系统、起落架系统、燃油系统、发动机等十几个核心系统组成,集成了超百万的零部件,各系统相互协调共存。在飞机核心系统中我们接触最多的是航空无线电系统,又称通信导航系统,像公众所熟知的马航MH370失联就和他息息相关,另外机舱内通讯、观看影音娱乐等也是靠这个系统。开云就带大家来了解一下这个系统。
航空无线电系统
航空无线电系统分为通信系统和导航系统。
通信系统主要实现飞机与地面的互联,飞机与飞机的相互通信,机组成员的通话,机舱内的广播等试听娱乐。系统一般包括飞行器上的电子系统和相应的地面电子系统两部分,这两部分通过电磁波传输信号合成为一个系统,实现通讯。其中在起飞和降落时用到通信系统中的“甚高频通信系统(VHF)”, 远程飞行时与基地保持联络用到“高频通信系统(HF)”, 机组成员间联络用到“选择呼叫系统(SELCAL)”,对旅客的广播视频服务等用到“音频综合系统(AIS)”,还有卫星通讯寻址系统(SATCOM),飞机通讯寻址与报告系统(ACARS),黑匣子(Black Box)等。
飞机导航系统是指通过测量飞行器的加速度,自动进行积分运算,获得飞行器瞬时速度和瞬时位置数据的技术。设备都安装在飞行器内,工作时不依赖外界信息,也不向外界辐射能量,不易受到干扰。它引导飞机沿着预定航线飞到预定地点随时给出飞机准确的即时位置;在军事上,导航系统还要配合其他系统完成武器投放、侦查、巡逻、反潜、预警和救援等任务。现代导航技术综合了仪表导航、无线电导航、卫星导航和惯性导航,这些导航系统的正常运行才能保证飞机航行期间不迷路,不失联。
为确保无线电系统及其他核心系统的质量和飞行安全,航空计量就显得尤其重要,它贯穿于大飞机研制、试飞、航行的整个过程,是整条产业链量值一致、测量受控、数据与结果准确可靠的保证。

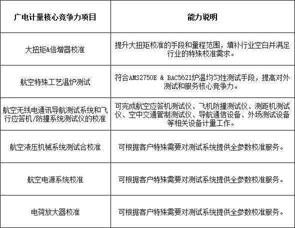
航空计量
为了加强对民用航空计量工作监督管理,保障民用航空量值的准确可靠,中国民航局制定了《中国民用航空部门计量检定规程管理办法》并出台了相应民航专用计量标准,如无线电系统方面的JJG(民航) 0069-2004《ATC-1400A型应答机/测距机测试仪检定规程》、JJG (民航) 0071-2004《ATC-601型应答机测试仪》、JJG(民航) 0099—2008《S-1403DL型S方式测试仪检定规程》等。在这些规程中明确规定了计量性能要求、通用技术要求、计量器具控制、检定条件、检定项目和检定方法以及结果处理、检定周期等事项。
相较于政府的法制计量,航空计量具有工程应用性、强制性、特殊性和专用性,标准方面更严格,侧重于仪器设备和系统性能指标是否符合额定要求,要求对所有测量器具和量值执行溯源,所涉及的业务范围除了通用计量测试设备以外,还包含了一大批法制计量测试体系外的航空专用系统,如开云配置的 “应答机测距机防撞系统测试仪校准装置”、“导航通讯测试仪校准装置”等仪器均是专用的航空计量仪器。
开云航空行业计量能力
开云能力建设贯穿飞机的研制、生产、制造、试飞、运营与维护等全产业链;根据产业发展技术需求,提高公司在该产业核心竞争力为目标,开云为航空产业发展提供计量校准技术一站式服务,建立了全国的航空业务技术团队,出具证书满足相关各类评审要求。

1. 开云在材料试验、热处理、航电系统等领域建立符合NADCAP体系要求计量能力;
2. 具备飞机研制、生产、制造、试飞、运营与维护单位专用设备的校准能力;
3. 相关设备CNAS认可能力涵盖了美标、欧标、日标、波音空客企业标、原厂校准手册等标准文件;
4. 建立了上门计量服务、送检仪器五个工作日、加急服务等多项制度,确认服务时效性;
5. 证书内容采用全英文方式,适合国内外各项评审。
